
“昨天押题中了好几个!在睡觉和再看一会儿之间抉择了半天,结果又复习到两点。觉得这次可以过了。”
“如果我听力得了100,那大概就可以见新欢(六级)了”
“考得不是四级是情怀,去年我考了420,今年我觉得已经安排好了。”
“网上的四级答案是错的,大家不要信,因为那些答案跟我考试写的都不同。”
“英语四级考试就像逛海澜之家。一年逛两次,每次都有新感觉。”
“手机上瘾=fall in love with phone 智能手机=AI phone 移动支付=move pay 方便携带=easy go 纸质书=made with real paper 朋友圈=friend zero”
“距离四级考试还有六个月的时间,而我已经开始了紧张的复习。做了一上午的真题,老师很和蔼,位置很舒服,试卷印刷清晰、纸张平滑、题型全面,耳机质量也很好,去年买的电池今年依然电力充沛,很愉快的一次模拟考试体验,而且价格不贵物有所值,明年还会再来。”
事已至此,对个答案吧。
万一过了呢?

・
・
・

・
・
・
・
・
其实上面的都是段子啦,毕竟大家都有辛辛苦苦的学习和备考,希望大家都能考出好成绩,和四六级说拜拜~
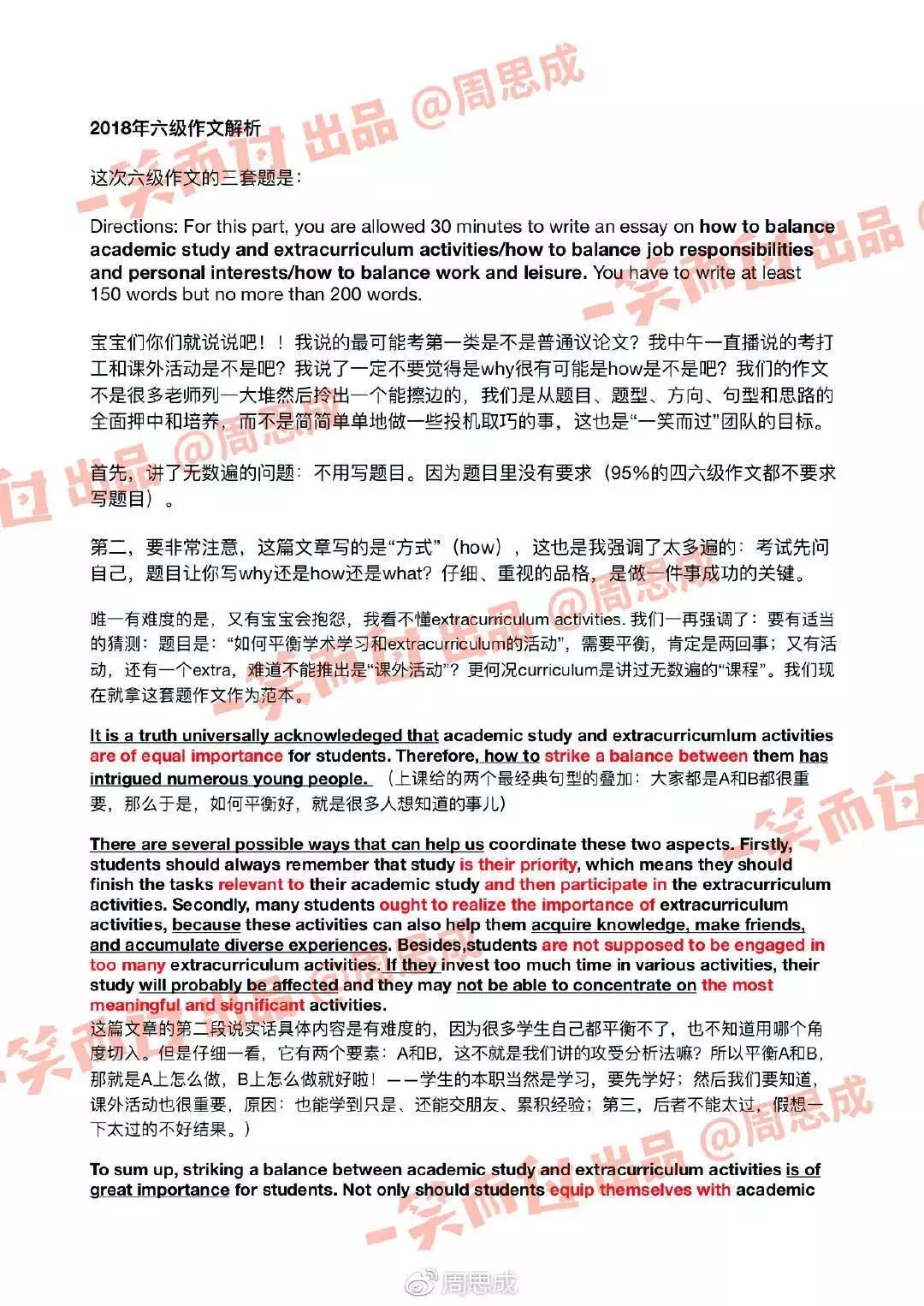
图源网络:一笑而过@周思成
△文案:刘天悦
△美编:范冰冰









