信息公开网
首页
公开制度
年度报告
公开事项
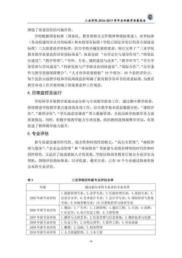
学校概况
招生考试
财务、资产及收费
人事师资
教学质量
学生管理
学风建设
学位学科
交流与合作
其他
公开目录
公开指南
公开申请
监督投诉
三亚学院2016-2017学年本科教学质量报告
来源:信息公开
发布时间:2018-01-26
浏览次数:
0